Troubleshoot Blackbaud ID Authentication

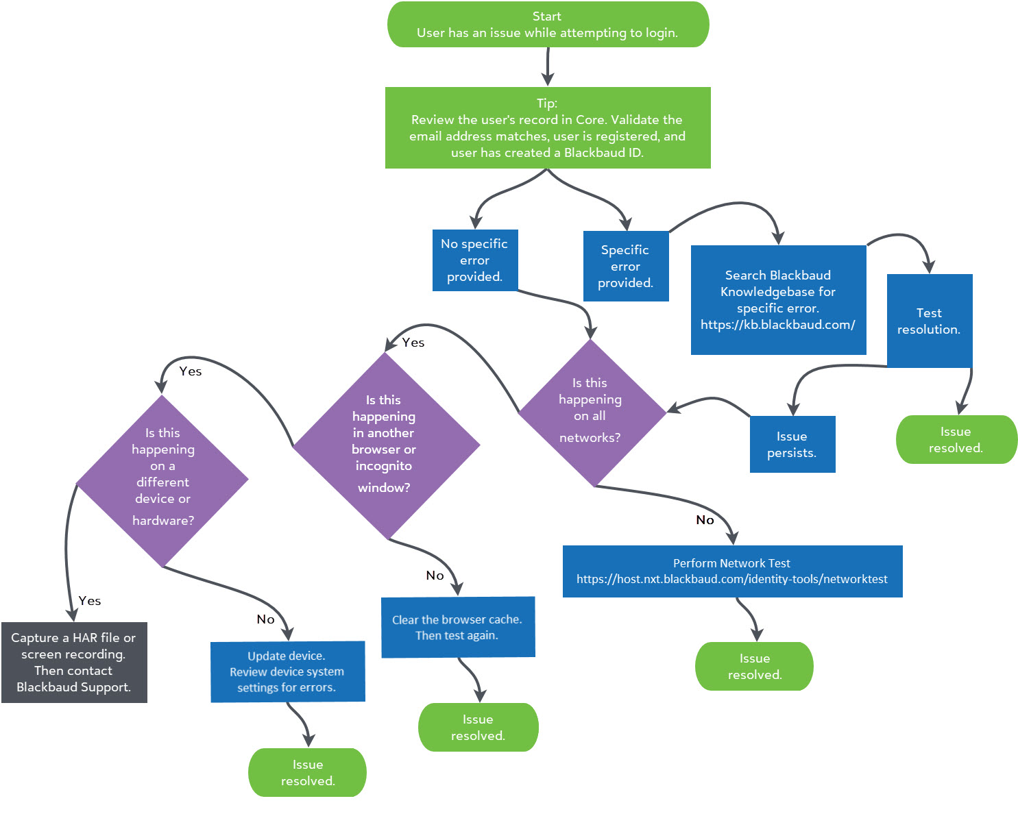
Flow chart for troubleshooting Sign In issues

Tip: Some authentication settings are not accessible while impersonating. To set up authentication for your school, log in as the platform manager who has organization admin rights instead of impersonating one.

Tip: Users who use Safari as an internet browser may have trouble with how the TAB key functions when they attempt to login. To fix it, we recommend updating the browser setting. From your Safari browser menu, select Preferences and choose Advanced. Then enable the Press Tab to highlight each item on a webpage option. This change may reduce your need to use a mouse to manually select Next. It enables you to use theTAB key to advance your cursor to the item you want to select to continue to log in. Without this change, the TAB key will instead select the URL address bar at the top of your Safari browser window.

Tip: To inquire about consulting services regarding authentication, contact your Blackbaud account executive.